
Guides
ChangeLog
- 25-04-2025
- Added the 1st version of the document
Introduction
The document acts as a reference for the downstream systems with whom Nutana will be integrating for menu, order, order status exchange, item inventory, and restaurant status.
Menu Integration
Menu Integration involves populating the Menu for a restaurant on Nutana automatically via the API push from downstream system. Nutana system will provide an endpoint for downstream system to publish the menu. There are no partial updates while pushing the menu, every time a new version of the menu overrides the existing version.
Nutana will expose an API for pushing the menu from downstream systems
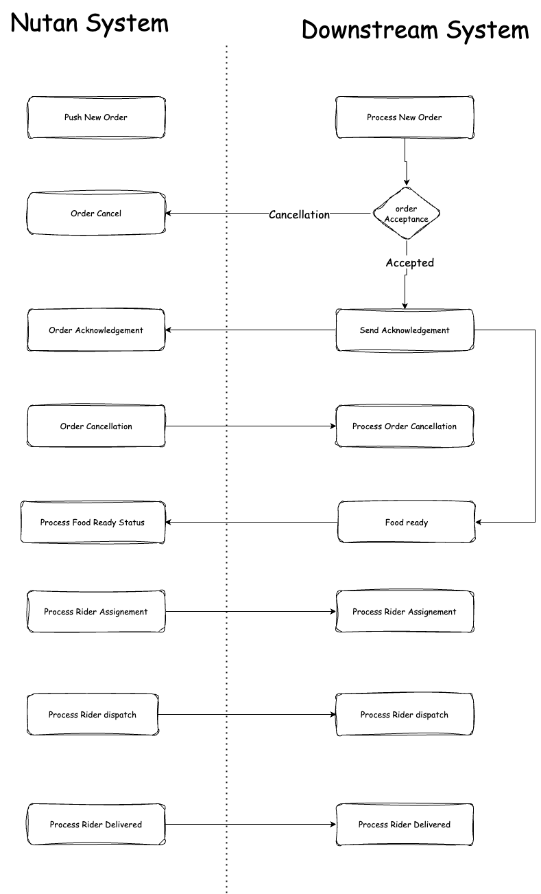
Order Relay
Order relay deals with relaying the order details to downstream system from the Nutana system. Every time a new order is placed, the same will be relayed to downstream system.
Downstream system need to expose endpoint to relay the order from Nutana system
Order Status Exchange
Once the order is placed, it goes through a life cycle. The status is exchanged between both the systems.
Order acceptance, order rejection, marking food ready are expected to be pushed from downstream system to the Nutana system.
Once the order is placed are pushed, Order dispatch, completion, and order cancellation from the Nutana system to downstream system
- Downstream system need to expose API to update the order status from Nutana
- Nutana will expose an API to get the order status from downstream system
Item Inventory
Item Inventory gives the capability to update the status of the stock of an item/addOn/variant. Downstream will hit Nutana API with the details of the stock.
Nutana will expose endpoint for Item inventory status update
Restaurant Status
Restaurant status gives the capability to update the status to on/off
Nutana will expose an endpoint to update stores availability
Order Life Cycle
